
電磁兼容領域,每個人都必須熟悉電源模塊,而EMC性能作為電源模塊的重要指標,你知道如何深入了解各種電源模塊的EMC性能嗎?在應用中,如何提高模塊的EMC保護能力?這篇文章將為你解答。
眾所周知,EMC是指電磁兼容性測試,指設備產生的電磁能量既不干擾其他設備,也不干擾其他設備的電磁能量。隔離電源模塊的EMC測試包括EMI測試和EMS測試,那么如何保證電源模塊的EMC性能呢?這篇文章將為大家揭曉。
每個人都必須熟悉電源模塊,而EMC性能作為電源模塊的重要指標,你知道如何深入了解各種電源模塊的EMC性能嗎?在應用中,如何提高模塊的EMC保護能力?這篇文章將為你解答。眾所周知,EMC是指電磁兼容性測試,指設備產生的電磁能量既不干擾其他設備,也不干擾其他設備的電磁能量。隔離電源模塊的EMC測試包括EMI測試和EMS測試,那么如何保證電源模塊的EMC性能呢?這篇文章將為大家揭曉。
一、EMC介紹
EMI電磁干擾是指被測設備干擾周圍設備的能力,主要包括傳導騷擾CE和輻射騷擾RE。電源模塊EMS電磁干擾是指根據國家標準GB/T16821-2007《通信電源設備通用試驗方法》規定的電源模塊試驗主要包括群脈沖抗干擾(EFT)、浪涌抗干擾(SURGE)、靜電放電抗干擾、輻射抗干擾等。
EMC的生產必須具備三個要素:干擾源、傳輸介質和敏感設備,如下圖1所示。如果三者中沒有一個不能構成EMC問題,則電源模塊的設計只能通過整改其中一個方面來實現EMC保護,例如根除干擾源,改進傳輸介質,避免干擾傳輸或將敏感設備遠離干擾源。
圖1.EMC三要素
二、EMC干擾防護-器件
電源模塊組件的選擇將直接影響模塊的整體性能。接下來,我們將介紹電源芯片、高頻變壓器、現場效應管和共模電感,如下所示。
場效應管:注意兩個參數:導電電阻和低柵極電荷,即影響模塊的EMC性能和整體效率,所以要做好兩者的平衡;
高頻變壓器:應確保直流損耗低,交流損耗低,泄漏感小,繞組之間需要良好的繞組布局,使開關電源工作時泄漏峰值盡可能小;
濾波電容器:應用于輸入端濾波器;應用于輸出端吸收開關頻率和高諧波電流組件。需求趨勢為小、大容量、高頻、低阻抗、高壓阻;
共模電感:與其它無源器件一樣,注意其電氣參數,如額定電壓、額定電流、電感、漏感等。
壓敏電阻:要求最大DC工作電壓大于電源和信號線DC工作電壓。
三、EMC干擾防護-電路設計
高功率密度和高轉換效率的電源模塊通常是開關電源。當開關管打開和關閉時,電壓和電流將被切斷,導致大瞬態變化(di/dt、dv/dt)。因此,無論電源模塊使用何種拓撲結構,只要打開和關閉電源,都會產生一定程度的EMC干擾,如圖2所示。
圖2.開關電源常見拓撲和斬波
通過優化自身的拓撲結構和規范PCB設計,可以提高電源模塊的EMC性能:
1.在電路設計中,保護裝置應放置在離產品靜電導入口最近的地方,原則是先保護后濾波;
2.在拓撲設計中,選擇連續導通模式(CCM)的拓撲,如Boost、全橋、推挽等拓撲;
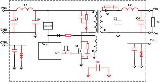
3.在電路保護方面,建議在開關管上加入RC吸收電路和RCD吸收電路,并將其放置在開關管附近,以降低峰值電壓。π型濾波器和全波整流電路等濾波器電路應用于EMC傳輸電路。詳見圖3;
4.在PCB設計中,盡量鋪設大面積的地面,盡量減少對地面的劃分,減少回路面積,從而減少干擾。避免大面積隔離銅區,由于電磁等原因,大面積隔離銅區會影響模塊的可靠性;減少接線長度,從而減少動態節點處的電感,避免強電磁場。
圖3.EMC優化拓撲電源模塊
四、EMC干擾防護-外圍保護
作為一種模塊產品,電源模塊對體積的要求很高。如果僅依靠電源模塊的內部設計來滿足要求,產品的體積將非常大,成本將非常昂貴。由于吸收EMS的電子元件體積大,高級EMC干擾保護只能通過外圍電路設計滿足系統的EMS要求。
根據GB/T16821-2007國家標準《通信電源設備通用試驗方法》,傳導騷擾(CE)的波形一般分為低頻(150KHz~0.5MHz)、中頻(0.5MHz~5MHz)和高頻(5MHz~30MHz)三種成分。不同的情況需要不同的外圍電路來解決。
低頻:屬于差模騷擾,采用差模濾波電路解決;
中頻:由共模濾波電路和差模濾波電路共同解決的差模和共模騷擾;
高頻:屬于共模騷擾,采用差模濾波電路解決。
共模和差模干擾常同時存在于電源線中,因此電源EMI濾波器由共模濾波電路和差模濾波電路組成,如圖5所示。
圖4.EMC外圍推薦電路電源模塊
五、EMC干擾保護-優質電源模塊
電磁兼容的設計日益重要,對于獨立構建的電源模塊,不僅研發周期長,生產成本高,而且難以保證產品的一致性和可靠性。此時,可選擇高質量的電源模塊進行產品設計。